Xyrem Banner.jpg

Xyrem App

iPad App

 

Process

Competitive Analysis, Site Map, Wireframes, Prototype

Client

Jazz Pharmaceuticals

Description

I helped Scout Marketing redesign the UX/UI for their pharmaceutical client's B2B Sales App. 

 
 
 

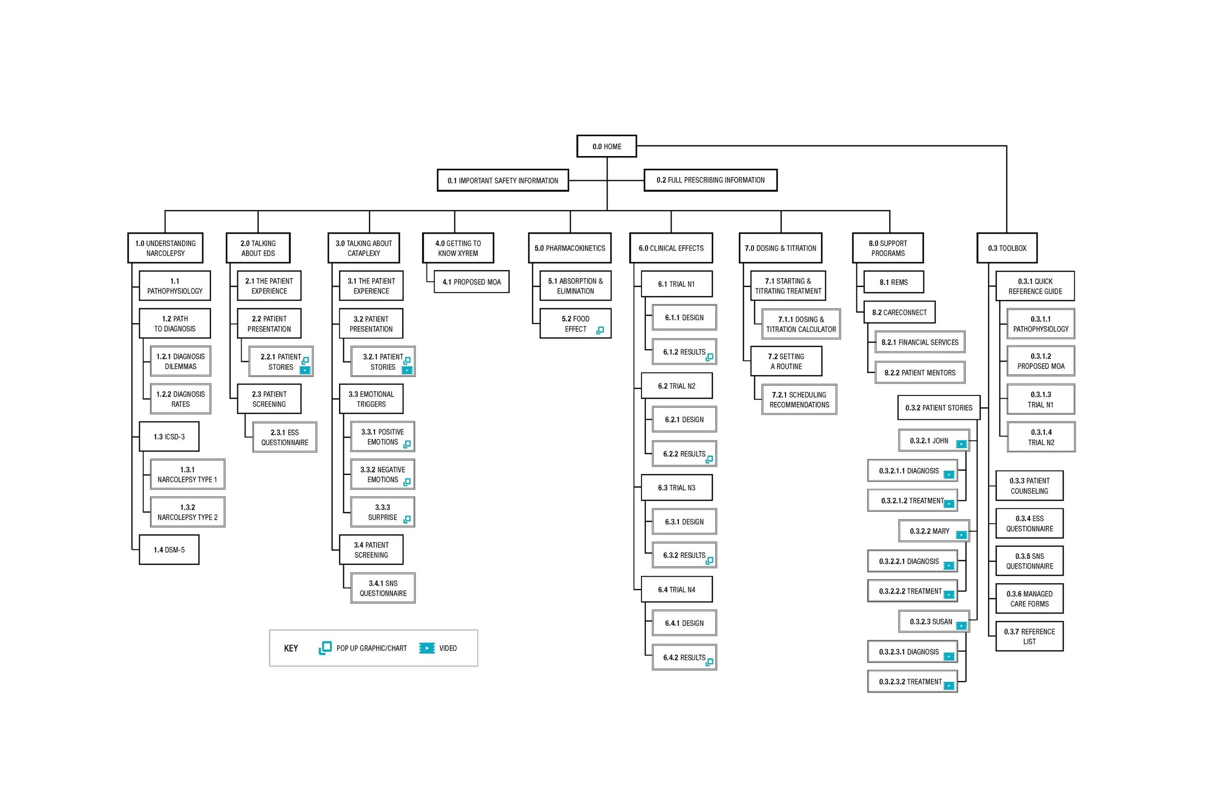
Site Map

The Sales Team was using two presentations originally created for different sales contexts, which had duplicate information and was inefficient to maintain. It also was a hassle for users to jump from one presentation to another. 

The presentations needed to be consolidated and organized so that users could quickly access the information they needed on demand whether they were meeting with customers in person or chatting with them on the phone. I worked closely with the ACD - Copywriter to streamline the structure.

 
 

Dynamic Menu

The amount of content combined with regulatory information was overwhelming. Technical constraints posed some challenges to the design because the app would be developed in HTML but wrapped into an industry-specific CRM framework that had its own UI elements.

The previous app was crowded with content and navigation. It was overwhelming trying to find information, and with two presentations being combined, there was no room for additional navigation. I designed a hybrid dynamic menu to help users focus on content without being overwhelmed.

 
 
 

Wireframes & PRototype

Content is organized for Sales Reps to tell the full story from understanding disease and drug mechanisms of action to drug dosage. A prototype was built for Stakeholders and users to test.

 
 
 

Toolbox

The Toolbox provides quick access to the most popular, on demand content such as a Quick Reference Guide, Clinical Trials, and Patient Stories. From any page, users can swap between the main content portion of the site and the specialized content in the Toolbox.